User Docs
Freight
Work Flow
Master Data
Airline
Shipping Line
Trucker
Route Products
Service Products
Commodity
Port
Vessel
Package
Transit Type
Service Tags
Incoterms
Service Terms
HS Code
B/L Number
Currencies
Party Roles
Purchase Pricing
Quotation
Bookings
Job
House
House B/L
Arrive Notice
Delivery Request
Proof Of Delivery
ISF5+2
ISF10+2
HBL
HBL Origin
Manifest XLSX
HAWB
Master Bill
Work Order
Debit Note
Credit Note
Reports
CRM
Details Screen
Lead
Opportunity (Pipeline)
Sales Team
Team Members
Stages
Tags
Lost Reasons
Organize the pipeline
Manage lost opportunities
Multiple sales teams
Acquire leads
Convert leads into opportunities
Generate leads/opportunities
Send quotations
Assign and track leads
Assign leads with predictive lead scoring
Analyze performance
Check your Win/Loss Ratio
Activity
Activity
Activity Dashboard
Reporting
Activity Tags
Activity Alarm
Finance
Accounting and Invoicing
Get started
Accounting cheat sheet
Chart of accounts
Multi-currency system
Average price on returned goods
VAT units
Taxes
Cash basis taxes
Withholding taxes
VAT numbers verification (VIES)
EU intra-community distance selling
B2B (tax excluded) and B2C (tax included) pricing
Customer invoices
Invoicing processes
Delivery and invoice addresses
Payment terms and installment plans
Default terms and conditions (T&C)
Cash discounts and tax reduction
Credit notes and refunds
Cash rounding
Deferred revenues
Snailmail
EPC QR codes
Incoterms
Vendor bills
Non-current assets and fixed assets
Deferred expenses and prepayments
Payments
Online payments
Install the patch to disable online invoice payment
Checks
Batch payments by bank deposit
Batch payments: SEPA Direct Debit (SDD)
Follow-up on invoices
Internal transfers
Pay with SEPA
Pay by checks
Forecast future bills to pay
Bank and cash accounts
Transactions
Bank reconciliation
Reconciliation models
Manage a bank account in a foreign currency
Cash register
Reporting
Tax return (VAT declaration)
Tax carryover
Analytic accounting
Financial budget
Intrastat
Data inalterability check report
Silverfin integration
Custom reports
Year-end closing
Online payments
Wire transfers
Adyen
Alipay
Amazon Payment Services
AsiaPay
Authorize.Net
Buckaroo
Demo
Flutterwave
Mercado Pago
Mollie
Ogone
PayPal
Razorpay
SIPS
Stripe
Miscellaneous
Users and companies
Manage users
Change language
Roles
Export and import data
Search and filter records
Third-party Integration
Integrating Vietnamese E-invoices
Viettel S-invoice
Bkav Ehoadon
VNPT VN-invoice
Zalo
Zalo OA Setup Account
Zalo OA User Guide
User Docs
Freight
Work Flow
Master Data
Airline
Shipping Line
Trucker
Route Products
Service Products
Commodity
Port
Vessel
Package
Transit Type
Service Tags
Incoterms
Service Terms
HS Code
B/L Number
Currencies
Party Roles
Purchase Pricing
Quotation
Bookings
Job
House
House B/L
Arrive Notice
Delivery Request
Proof Of Delivery
ISF5+2
ISF10+2
HBL
HBL Origin
Manifest XLSX
HAWB
Master Bill
Work Order
Debit Note
Credit Note
Reports
CRM
Details Screen
Lead
Opportunity (Pipeline)
Sales Team
Team Members
Stages
Tags
Lost Reasons
Organize the pipeline
Manage lost opportunities
Multiple sales teams
Acquire leads
Convert leads into opportunities
Generate leads/opportunities
Send quotations
Assign and track leads
Assign leads with predictive lead scoring
Analyze performance
Check your Win/Loss Ratio
Activity
Activity
Activity Dashboard
Reporting
Activity Tags
Activity Alarm
Finance
Accounting and Invoicing
Get started
Accounting cheat sheet
Chart of accounts
Multi-currency system
Average price on returned goods
VAT units
Taxes
Cash basis taxes
Withholding taxes
VAT numbers verification (VIES)
EU intra-community distance selling
B2B (tax excluded) and B2C (tax included) pricing
Customer invoices
Invoicing processes
Delivery and invoice addresses
Payment terms and installment plans
Default terms and conditions (T&C)
Cash discounts and tax reduction
Credit notes and refunds
Cash rounding
Deferred revenues
Snailmail
EPC QR codes
Incoterms
Vendor bills
Non-current assets and fixed assets
Deferred expenses and prepayments
Payments
Online payments
Install the patch to disable online invoice payment
Checks
Batch payments by bank deposit
Batch payments: SEPA Direct Debit (SDD)
Follow-up on invoices
Internal transfers
Pay with SEPA
Pay by checks
Forecast future bills to pay
Bank and cash accounts
Transactions
Bank reconciliation
Reconciliation models
Manage a bank account in a foreign currency
Cash register
Reporting
Tax return (VAT declaration)
Tax carryover
Analytic accounting
Financial budget
Intrastat
Data inalterability check report
Silverfin integration
Custom reports
Year-end closing
Online payments
Wire transfers
Adyen
Alipay
Amazon Payment Services
AsiaPay
Authorize.Net
Buckaroo
Demo
Flutterwave
Mercado Pago
Mollie
Ogone
PayPal
Razorpay
SIPS
Stripe
Miscellaneous
Users and companies
Manage users
Change language
Roles
Export and import data
Search and filter records
Third-party Integration
Integrating Vietnamese E-invoices
Viettel S-invoice
Bkav Ehoadon
VNPT VN-invoice
Zalo
Zalo OA Setup Account
Zalo OA User Guide
docs
Try SotaFMS for FREE
EN
VI
SotaFMS 16
Navigation
index
next
|
previous
|
SotaFMS 16.0 documentation
»
User Docs
»
Freight
»
Work Flow
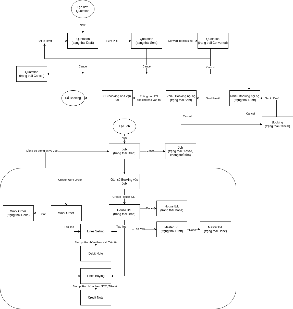
Work Flow
¶
Business Flow
¶
Navigation
index
next
|
previous
|
SotaFMS 16.0 documentation
»
User Docs
»
Freight
»
Work Flow