Các thách thức mà những sản xuất bao bì phải đối mặt
Là một nhà sản xuất bao bì, bạn phải đối mặt với rất nhiều vấn đề hàng ngày:
- Thiếu nguyên vật liệu cho sản xuất
- Chi phí nguyên vật liệu tăng cao
- Thiếu thông tin về quá trình sản xuất
- Giao hàng muộn
- Khó kiểm soát chất lượng trong toàn bộ quá trình sản xuất
- Nhiều SKU sản phẩm khác nhau
- Khó tính toán chi phí sản xuất
- Quá trình sản xuất phức tạp
Từ những vấn đề này, chúng tôi đã phát triển một giải pháp quản trị toàn diện cho lĩnh vực sản xuất bao bì
Phần mềm ERP bao phủ những phạm vi gì?
Bán hàng
Bán hàng và các hoạt động khác
Báo giá và đơn hàng
Dễ dàng tạo báo giá và chuyển thành đơn hàng
CRM
Quản lý thông tin khách hàng và cơ hội bán hàng
Website
Xây dựng một website chuyên nghiệp
Sản xuất
MRP, kho vận và sản xuất
MRP
Lên kế hoạch sản xuất và yêu cầu vật tư
Sản xuất
Xác định định mức vật tư, quy trình sản xuất
Tồn kho
Tồn kho theo thời gian thực
Nhân sự
Nhân viên, tính lương...
Nhân viên
Hồ sơ và hợp đồng nhân viên
Tính lương
Tạo phiếu lương tự động
Phê duyệt
Quy trình phê duyệt
Tài chính
Tài chính & kế toán
Hóa đơn
Tạo và quản lý hóa đơn
Kế toán
Quản lý các tài khoản kế toán
Chi phí
Tạo và phê duyệt chi phí
Báo giá, không chỉ đơn giản là báo giá!
Mọi thứ bạn cần để tạo báo giá cho khách hàng:
- Thông tin khách hàng
- Thông tin báo giá
- Tình trạng dự trữ sản phẩm, giá sản phẩm, giá cost, biên lợi nhuận
- Phê duyệt báo giá
- Gửi email cho khách hàng
- Khách hàng có thể ký báo giá điện tử online
- Chuyển đổi thành đơn hàng, lệnh sản xuất, lệnh giao hàng
- Tạo hóa đơn
Nhờ vào thông tin được liên kết giữa các module, bạn có thể tạo báo giá nhanh chóng mà không cần phải trao đổi thủ công với các bộ phận khác như trước đây. Điều này sẽ giúp bạn tiết kiệm thời gian, tạo báo giá nhanh chóng, gia tăng tính cạnh tranh và tăng cường trải nghiệm của khách hàng.
Sản xuất
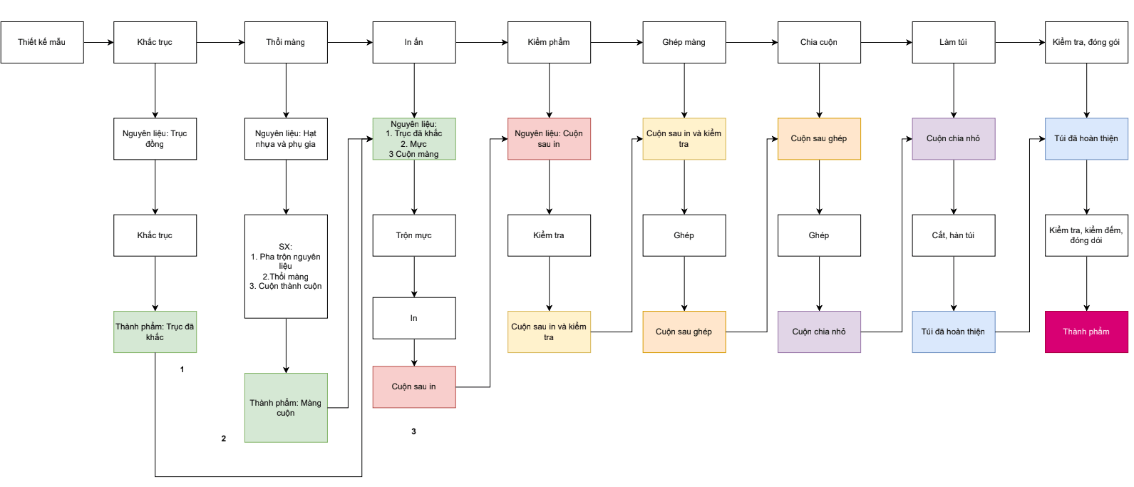
Chúng tôi hiểu rằng sản xuất bao bì là một trong những lĩnh vực sản xuất có nhiều công đoạn phức tạp nhất. Thậm chí, quá trình sản xuất của từng sản phẩm cũng không giống nhau.
Hãy xem cách chúng tôi giải quyết vấn đề đó như thế nào.
Quá trình sản xuất và định mức nguyên vật liệu BOMs
Để xử lý những sản phẩm phức tạp, bước đầu tiên quan trọng nhất là xác định chính xác các công đoạn sản xuất và định mức nguyên vật liệu cần thiết để sản xuất ra các sản phẩm đó.
- Định nghĩa quá trình sản xuất và định mức nguyên vật liệu cho thành phẩm và bán thành phẩm
- Định nghĩa nguyên vật liệu thô
- Định nghĩa các khu vực sản xuất và người phụ trách khu vực sản xuất đó

Đơn hàng->Lệnh sản xuất
ERP là một hệ thống giúp bạn tự động hóa mọi hoạt động từ đơn hàng đến lệnh sản xuất mà không cần các trao đổi thủ công.
Một khi báo giá được khách hàng xác nhận, bạn có thể chuyển đổi nó thành một đơn hàng. Tại thời điểm này, hệ thống sẽ tự động tạo ra các phiếu giao hàng, lệnh sản xuất hoặc yêu cầu mua hàng phụ thuộc vào loại sản phẩm, tình trạng của sản phẩm trong kho và cấu hình sản phẩm (sản xuất hay thương mại).
Đơn giao hàng
Đơn giao hàng được tự động tạo ra khi một đơn hàng được xác nhận. Từ bộ phận kho, bạn có thể biết được chính xác số lượng sản phẩm yêu cầu và tình trạng dự trữ trong kho. Khi tất cả sản phẩm đã sẵn sàng để được giao, bạn chỉ cần thực hiện các thao tác quét mã vạch trên các sản phẩm để tiến hành giao hàng.Tìm hiểu module kho
Mua hàng
Một đơn mua hàng được tạo ra khi số lượng sản phẩm hoặc nguyên vật liệu dùng cho sản xuất không có sẵn hoặc dưới mức tồn kho tối thiểu.
Bạn có thể gửi trực tiếp đơn mua hàng cho khách hàng thông qua hệ thống để họ xác nhận đơn mua hàng. Ngoài ra, hệ thống cũng tự động tạo ra lệnh nhập hàng tương ứng với bộ phận kho.
Điều chuyển nội bộ
Nguyên vật liệu thô, bán thành phẩm có thể được vận chuyển giữa các kho khác nhau trong quá trình sản xuất. Những quá trình điều chuyển nội bộ này có thể được tạo tự động trong hệ thống.
Lệnh sản xuất
Lệnh sản xuất được tạo ra nếu như tình trạng tồn kho của sản phẩm không đủ để đáp ứng nhu cầu giao hàng. Lệnh sản xuất có thể được tạo ra từ kế hoạch sản xuất tổng thể mà bạn đã thiết lập từ trước. Tại màn hình quản lý, bạn có thể theo dõi lệnh sản xuất theo ngày, thời gian bắt đầu, tình trạng sản xuất, tình trạng nguyên vật liệu và tất cả các thông tin cần thiết khác.
Bạn có thể click vào một lệnh sản xuất để theo dõi chi tiết hơn

Kế hoạch sản xuất theo lệnh sản xuất
Là một nhà quản lý, bạn có thể theo dõi kế hoạch sản xuất theo ngày và tình trạng của chúng thông qua biểu đồ Gantt chart.
Kế hoạch sản xuất theo xưởng sản xuất
Bạn cũng có thể xem kế hoạch sản xuất theo từng phân xưởng sản xuất để nắm được tình trạng hoạt động của các phân xưởng để điều chuyển công việc hợp lý.
Bên cạnh các đơn đặt hàng phát sinh, bạn có thể tạo các kế hoạch sản xuất theo tuần, tháng để đáp ứng nhu cầu tồn kho dự trữ cũng như sẵn sàng giao hàng trong trường hợp cần thiết, đặc biệt là với các khách hàng thường xuyên của bạn. Bằng cách này, bạn có thể tính toán được trước nhu cầu nguyên vật liệu mà không rơi vào trạng thái bị động.

Với các biểu đồ thống kê và phân tích động, bạn có thể dễ dàng nắm được tình trạng kinh doanh của công ty và đưa ra quyết định đúng đắn liên quan đến sản xuất hoặc mua hàng.

Sản xuất bao bì là một trong những lĩnh vực công nghiệp phụ trợ chủ đạo của Việt Nam trong những năm tới. Nhất là khi Việt Nam là thành viên của nhiều hiệp định thương mại tự do và xu hướng dịch chuyển chuỗi cung ứng đang diễn ra trên toàn cầu. Để kịp thời thích nghi với những thay đổi đó, doanh nghiệp Việt Nam rất cần phát huy nguồn lực, tăng cường sức mạnh và lợi thế cạnh tranh. Tối ưu hóa quy trình là một trong những biện pháp để doanh nghiệp có thể khai phá được tiềm năng của mình.
Khai phá tiềm năng tăng trưởng
Không yêu cầu thẻ tín dụng